Computador de Bordo



Um dos projetos que mais chamam a atenção.
Um circuito que ligado ao display do Tigra, mostra o consumo instantâneo do veículo, assim como nos carros equipados com computador de bordo.
Este circuito também foi encontrado na pagina www.eelkevisser.nl
Como foi montado originalmente para outro carro, fiz algumas alterações para funcionar corretamente no Tigra, já que o motor é diferente.
O tigra possui injeção multiponto, e não monoponto, sua motorização é diferente, e portanto a quantidade de combustível injetado por ciclo é também diferente.
Então o código fonte deve ser alterado conforme a motorização do veículo e é necessário ter algum conhecimento do funcionamento do motor 4 tempos.

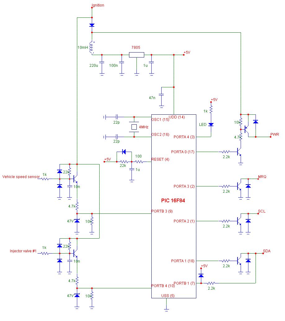
O circuito eletrônico está a seguir:
.

No meu caso, o diodo ligado ao pino 7, teve que ser retirado para o circuito funcionar.
Não menciona os transistores, então tentei primeiro com BC548, não funcionou, depois reparei nas frequências de operação do protocolo e vi que seria necessário um transistor que trabalhe em maior frequência, utilizei os 2N2222A, e funcionou.




Segue foto do protótipo montado em protoboard:
.


Segue o funcionamento no display, ele mostra a data caso o carro esteja parado e portanto com consumo infinito:
.


Aqui, com sinal na velocidade, mas sem sinal de consumo, e portanto, não gasta nada de combustivel para percorrer 100Km.
.

Foto do tigra quando a ignição é ligada, aparece meu nome por alguns segundos antes de mostrar o consumo, quando o carro começar a andar.
.

O que mais chamava atencão no carro, era a miniatura no painel, que acendia as luzes conforme acontecia no carro.
Farol alto, baixo, luz de freio e neon debaixo do carro. Mas isso já é outra história.

A montagem ficou em uma pequena caixa plástica que foi instalada atrás do porta-luvas.
Não tirei fotos na época, e o carro já não está mais comigo.

O sinal de Velocidade e Injeção de combustível foram interceptados da central que fica no lado do passageiro, logo a frente da porta.

Para verificar o circuito, pode-se montar 2 multivibradores astáveis, ou qualquer oscilador para enviar um sinal simulado de velocidade e de injeção eletronica.
Poderá se verificar o resultado no display.
Caso eu encontre fotos destes testes, colocarei aqui na página (muita coisa foi perdida no computador da época).
O arquivo para ser inserido no PIC 16F84A está aqui.





O projeto futuro era ler o sinal da boia de combustível e fazer um computador de bordo mais completo, que seria capaz de:
Cálcular o consumo instantaneo
Cálcular o consumo médio
Cálcular a autonomia
Registrar a velocidade máxima
Mostrar o RPM no display
Mostrar a Velocidade no Display
Etc;
Isso tudo com um PIC com um pouco mais de memória.

Porém, o projeto foi abandonado pois resolvi trocar de veículo por um outro mais novo.
Mas possuo até hoje os protótipos e inclusive o display que comprei na época para fazer os protótipos sem o risco de estragar nada no carro.
Apenas o PIC foi usado para outros projetos.


Página Inicial