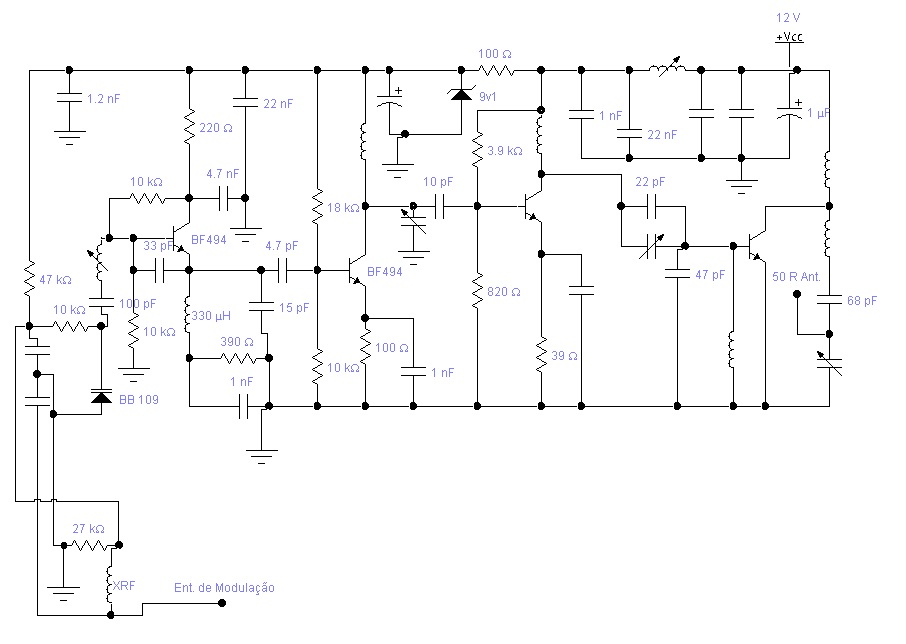
Transmissor FM Melhorado


Este é um transmissor de FM melhorado, foi projetado junto com um amigo.
Ambos montamos este projeto para funcionamento em frequências diferentes.
Dentro do espectro de 88 a 108Mhz
O objetivo deste site não é mostrar como se monta um transmissor, ou uma rádio pirata,
portanto foi retirado os valores de alguns componentes, mas também não é algo difícil de se deduzir.

A imagem não pôde ser mostrada


A parte trabalhosa da montagem está em se conseguir o casamento da frequência de todas as bobinas
na frequência de transmissão desejada.
Como este transmissor é algo com um pouco mais de potência, seu alcance é de alguns poucos quilometros,
e é necessário uma antena, projetada para a frequência de transmissão, com a impedância de 50 ohms.
A falta da antena, pode causar a queima do transistor de potência.

No nosso caso, na época, utilizamos antenas plano-terra, calculadas por nós mesmos.
Possuo este transmissor até hoje guardado, e está em funcionamento.

Página Inicial